趣味股票知识讲解股票的分类有什么?A股B股H股S股以及A股的股票特征我国股票的分类1.根据上市地区划分依据股票的上市地点和所面对的投资者不同,股票分为A股、B股、H股、S股和N股等几种。A股...
阅读272次 / 收藏23次 / 评论6条 / 2020-01-09- 股票入门知识跟你讲介绍什么是A股指数?指数有哪些?怎么看股票指数?
1.上证股票指数上海证券交易所编制的股票指数于1990年12月19日正式开始发布。该股票指数的样本为所有在上海证券交易所挂牌...
阅读693次 / 收藏27次 / 评论3条 / 2020-01-09
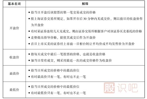
股票相关知识概述股票中的一些基本名词(新手必看)要想做好股票,必须掌握的股市基本名词,如表1-1所示。表1-1基本名词解释一览表...
阅读423次 / 收藏21次 / 评论8条 / 2020-01-09
股票打新知识试讲五升三降的循环模式—波浪理论五升三降的循环模式—波浪理论波浪理论是紧随艾略特波浪理论之后最有影响力的技术分析理论之一。技术分析大师R·E艾略特(R...
阅读345次 / 收藏18次 / 评论3条 / 2020-01-09
股票k线基础知识来谈什么是股票箱体走势箱体是什么意思?箱体理论箱体理论是一种典型的实战型理论,由达韦斯·尼古拉(DarvasNicola)提出。达韦斯·尼古拉在股市中的战绩可谓是一个奇迹...
阅读536次 / 收藏19次 / 评论2条 / 2020-01-09
股票有关知识略谈什么是黄金分割线?黄金分割线理论详解黄金分割率理论黄金分割率广泛存在于各个领域内,股市中的黄金分割率理论就是以神奇的黄金分割为核心的。那么,什么是黄金分割...
阅读402次 / 收藏12次 / 评论5条 / 2020-01-09
股票看图知识略谈江恩时间法则,透过江恩理论看股票的走势规律股市循环周期“时间”在江恩理论中有着重要的意义,它代表着股市的周期循环。江恩认为有如下较重要的循环周期。●短期循环:1...
阅读342次 / 收藏22次 / 评论2条 / 2020-01-09
如何炒股票入门知识阐述江恩理论详解,江恩共振法则共振法则在物理学中,共振是指两个振动频率相同的物体,当一个发生振动时,引起另一个物体振动的现象。共振会使得物体以最大振幅...
阅读203次 / 收藏23次 / 评论6条 / 2020-01-09
股票知识语音告诉你成功交易者的五大素质证券市场充满着机遇与挑战,但同时也蕴含了较大的风险。股民要想在这一市场中取得成功、不断获利,就需要提升自身素质。江恩总...
阅读631次 / 收藏23次 / 评论2条 / 2020-01-09
给妳讲“庄家”为何物“庄家”这个概念是从赌博中引进的,在赌博中就是指那些控制游戏规则的人,是指那些具备通吃通赔的资金量并与众人赌博的人,赌场...
阅读262次 / 收藏13次 / 评论7条 / 2020-01-09
股票基本知识与术语聊聊什么是主力什么是主力主力,顾名思义,就是指主要力量,即对大盘或个股的涨跌起主导作用的力量。在股市中,主力与庄家是一对让人容易混淆的概...
阅读1410次 / 收藏23次 / 评论7条 / 2020-01-09
买股票知识讲述主力VS散户主力VS散户主力与散户作为股市中的两大集团,通过在二级市场中直接的买卖交易形式实现了交锋,形成了一种博弈局面,我们常听到这...
阅读493次 / 收藏26次 / 评论4条 / 2020-01-09
股票知识电影讲述买卖股票地哪几种人股市是市场,不是银行,切记,切记!一定要弄清楚,什么是价值投资,哪里才算是合理地买点。一、贪便宜地专门挑表面便宜股买,但对股票本...
阅读203次 / 收藏20次 / 评论2条 / 2020-01-09
股票函数知识讲析主力庄家对付散户的优势所在主力的优势所在股市中的博弈双方主要是主力和散户,从主力的角度出发,他要赚散户的钱;从散户的角度出发,他要赚主力的钱。主力欲...
阅读373次 / 收藏23次 / 评论4条 / 2020-01-09
股票知识票详解要深入了解主力的操盘手法深谙大众心理,操盘手法老道主力深谙大众投资者的炒股心理,并且常常通过老练的操盘手法制造盘面假象用以迷惑大众投资者,从而达...
阅读592次 / 收藏12次 / 评论7条 / 2020-01-09
股票知识吧详述炒股是长线好还是短线好长线好还是短线好长线持有的方法好,还是短线交易的方法好?任何事情都没有绝对,它只是一个概率问题。对于股票交易同样如此,既要...
阅读502次 / 收藏20次 / 评论2条 / 2020-01-09
股票入门知识软件探究详细了解主力类型,股市的主力资金分类知识详细了解主力类型主力不是虚构的东西,它是实实在在的客体,那么,主力以哪些形式存在于我国的股市之中呢?对于主力,我们可以有不同...
阅读344次 / 收藏18次 / 评论5条 / 2020-01-09
股票入门走势图怎么看侃谈涨停股票隔天能买吗股市里广为流传地一个词是“追涨杀跌”,所谓“追涨杀跌”是指在股价上涨地时候买入股票,因为觉得股价会进一步上涨,期望在更高...
阅读116次 / 收藏11次 / 评论2条 / 2020-01-09
股票知识知乎给你说投资价值成长股需要注意哪些风险股票高级知识投资成长股的注意事项事项一,评价投资成长股时所参考的主要财务指标应为利润总额的增长率而不是每股收益的增长水平,因为后者...
阅读283次 / 收藏26次 / 评论3条 / 2020-01-09
股票初步入门知识跟妳侃股票波段操盘的思路与技巧波段操盘思路适者生存,这不仅是自然界的生存规则,它同样也是股票市场中的生存守则。要想在股市中更好地生存下去,我们就要及时...
阅读126次 / 收藏19次 / 评论5条 / 2020-01-09
股票术语基础知识解惑基本面分析法—绩优股中的低估值股基本面方案——绩优低估股股票并不是赌场中的筹码,它有一个实际价值,当股价明显低于它的实际价值时,就是中长线投资者买入的好...
阅读544次 / 收藏14次 / 评论5条 / 2020-01-09
股票基础知识教程跟妳议股票的技术指标都有哪些?需要学习什么技术指标?了解技术指标分类一般来说,我们可以将各式各样的技术指标归入以下四类之中,即趋势类、能量类、摆动类、大盘指标。每一类技术...
阅读215次 / 收藏24次 / 评论6条 / 2020-01-09
股票术语基础知识试述股票配资是什么意思?股票配资是什么意思?股票配资就是根据您的资产状况、炒股经验、盈利情况等,配资公司给你提供你本金的2至10倍的资金供您使用...
阅读348次 / 收藏25次 / 评论4条 / 2020-01-09
怎样股票入门侃聊新手基础炒股入门首先我们要从炒股预算成本、止盈止损、模拟炒股几方面说起。1.炒股地预算成本新人需根据自己地实际情况和资金能力合理安排...
阅读232次 / 收藏10次 / 评论3条 / 2020-01-09
股票大盘知识解答什么是多头市场?多头市场的主要特点多头市场的主要特点要想做一个成功的趋势投资者,必须能够及早地确认趋势。这就需要投资者根据股市的某些征兆进行科学准确的...
阅读578次 / 收藏11次 / 评论4条 / 2020-01-09

趣味股票知识讲解股票的分类有什么?A股B股H股S股以及A股的股票特征
股票相关知识概述股票中的一些基本名词(新手必看)
股票打新知识试讲五升三降的循环模式—波浪理论
股票k线基础知识来谈什么是股票箱体走势箱体是什么意思?
股票有关知识略谈什么是黄金分割线?黄金分割线理论详解
股票看图知识略谈江恩时间法则,透过江恩理论看股票的走势规律
如何炒股票入门知识阐述江恩理论详解,江恩共振法则
股票知识语音告诉你成功交易者的五大素质
给妳讲“庄家”为何物
股票基本知识与术语聊聊什么是主力
买股票知识讲述主力VS散户
股票知识电影讲述买卖股票地哪几种人
股票函数知识讲析主力庄家对付散户的优势所在
股票知识票详解要深入了解主力的操盘手法
股票知识吧详述炒股是长线好还是短线好
股票入门知识软件探究详细了解主力类型,股市的主力资金分类知识
股票入门走势图怎么看侃谈涨停股票隔天能买吗
股票知识知乎给你说投资价值成长股需要注意哪些风险股票高级知识
股票初步入门知识跟妳侃股票波段操盘的思路与技巧
股票术语基础知识解惑基本面分析法—绩优股中的低估值股
股票基础知识教程跟妳议股票的技术指标都有哪些?需要学习什么技术指标?
股票术语基础知识试述股票配资是什么意思?
怎样股票入门侃聊新手基础炒股入门
股票大盘知识解答什么是多头市场?多头市场的主要特点


